Fachartikel vom 03/20/2012
Applikationsgerechte Produkte für die Sicherheit elektrischer Geräte
Wärme- und Feuerbeständigkeit von Isolierstoffen
Reichte in der Vergangenheit ein bestandener Glühdrahttest für die Ermittlung der Feuer- und Wärmebeständigkeit von Isolierstoffen aus, so fordert die neue Bestimmung seit dem 1. Februar 2007 gleich zwei zu bestehende Glühdrahtprüfungen. Die Anforderungen sind in der IEC 60695 festgehalten und gelten für sogenannte unbeaufsichtigte elektrische Geräte.
 |
| Bild 1: Unbeaufsichtigte Geräte am Beispiel einer Wärmepumpe (Bild: Weidmüller) |
Bis zum 31. Januar 2007 war es für Geräte mit einer Stromstärke von weniger als 0,5 A ausreichend, wenn ihre elektrischen Verbindungen einen bestandenen Glühdrahttest mit 550 °C vorweisen konnten. Ab dann wurden die Bestimmungen für die Feuer- und Wärmebeständigkeit von Isolierstoffen jedoch erheblich verschärft. Demnach müssen die Isolierstoffe in Geräten, deren elektrische Verbindungen einen Strom von mehr als 0,2 A transportieren, zwei Glühdrahtprüfungen durchlaufen. Im ersten Schritt wird eine Glühdrahtprüfung mit 850 °C durchgeführt und im zweiten mit 750 °C. Erst wenn beide Glühdrahtprüfungen erfolgreich bestanden sind, gelten die erhöhten Anforderungen an die Feuer- und Wärmebeständigkeit als erfüllt. Der genaue Prüfablauf und die Prüfbedingungen sind in der IEC 60335-1 festgehalten. Vorgeschrieben werden die Glühdrahtprüfungen durch die IEC 60695.
Die IEC 60335-1 im industriellen Umfeld
Die umgangssprachlich als „Hausgerätenorm“ bezeichnete Vorschrift definiert als „Hausgerät“ mechanische oder elektrische Geräte, welche im privaten, gewerblichen und insbesondere auch im industriellen Umfeld eingesetzt werden. Speziell der Teil 2-40 der IEC 60335 (1995, modifiziert, +A1:2000) befasst sich mit den erhöhten Anforderungen an die sogenannten unbeaufsichtigten Geräte. Hierzu zählen elektrisch betriebene Wärmepumpen, Klimageräte und Raumluftentfeuchter. Ebenfalls zu dieser Klasse gehören Geräte zum Kühlen und Gefrieren, Geräte mit Fernwirkung, klassische Regel- und Steuergeräte, die mit Betriebsmitteln wie Elektrizität, Gas, Öl, Solar oder einer Kombination hiervon zusammenwirken, sowie Geräte mit Zeituhr. Der „verschärften“ Norm IEC 60335-1 unterliegen somit die meisten Geräte im Bereich Klimatechnik. Die Norm ist zugleich eine VDE-Bestimmung im Sinne der VDE 0022. Der genannte Teil gilt für die Sicherheit elektrischer Wärmepumpen, einschließlich Brauchwasserkonvektoren, wenn deren maximale Bemessungsspannungen nicht mehr als 250 V für Einphasengeräte und 600 V für alle anderen Geräte betragen.
Umfassende Diskussionen über die Energiekosten haben ein grundlegendes Umdenken bei den Spezialisten in der Heizungs-, Klima-, Lüftungs- und Kältetechnikbranche bewirkt. Mittlerweile werden gezielt alle Möglichkeiten ausgeschöpft, um den Energieverbrauch zu reduzieren und die Sicherheit zu erhöhen. Das Bestreben, dem erhöhten Sicherheitsanspruch gerecht zu werden und die einschlägigen Vorschriften zu erfüllen, führt zu einer wesentlich intensiveren Nutzung von feuer- und wärmebeständigen Isolierstoffen. Nach der Eliminierung von schwermetallhaltigen Rohstoffen durch die RoHS-Richtlinie sind zukünftig Erzeugnisse aus schwer entflammbaren Kunststoffen EU-weit vorgeschrieben. Der Ruf nach „grünen“ und sicheren Isolier- beziehungsweise Kunststoffen wird immer größer.
Glühdrahtprüfung: Methode, Durchführung und Bewertung
 |
| Bild 2: Glühdrahttest an einer Leiterplattenanschlussklemme mit Push-In-Anschlusstechnik (Bild: Weidmüller) |
Als Zulieferer der Gerätehersteller müssen auch die Hersteller von Komponenten zur Energie- und Signalverarbeitung den neuen Anforderungen gerecht werden. Bild 1 zeigt deutlich die Stellen in einer Wärmepumpe, an denen elektrische Verbindungstechnik zum Einsatz kommt. An diesen Stellen gelten erhöhte Anforderungen an die Brandsicherheit der stromführenden Bauteile sowie an die Wärme- und Feuerbeständigkeit der Isolierstoffe in Geräten. Sofern die bisherigen Anschlusselemente die Anforderungen der IEC 60335 nicht erfüllen, sind die Gerätehersteller gezwungen, Anschlusselemente einzusetzen, welche aus neuen Kunststoffen gefertigt sind. Die Sicherheitsanforderungen der IEC 60335 werden unter Zugrundelegung der IEC 60695 2-10 bis 60695 2-13 definiert. Die zu bestehenden Tests sind als Glühdrahtprüfung bekannt. Hierbei gilt folgende Aufteilung: Die IEC 60695-2-10 beschreibt die Glühdrahtprüfung samt Prüfmethode und -durchführung, während die IEC 60695-2-11 Vorgaben für die Glühdrahtprüfung an Fertigteilen sowie die entsprechende Prüfdurchführung und -bewertung macht. Aus dem Ergebnis leitet sich der GWT – Glühdrahttest am Produkt – ab.
In Bild 2 ist der Glühdrahttest an einer aus LCP hergestellten Leiterplatten-Anschlussklemme mit Push-In-Anschlusstechnik zu sehen. Die IEC 60695-2-12 beschreibt hierzu die Glühdrahtprüfung an Prüfplatten sowie die Prüfdurchführung und -bewertung. Aus dem Ergebnis leitet sich die Glühdrahtentflammbarkeitszahl GWFI (Prüfplatte, 30 s, kein brennendes Abtropfen) ab. Bild 3 zeigt den Glühdrahttest an der Prüfplatte aus WEMID mit T = 850 °C. WEMID ist ein modifiziertes, selbstverlöschendes Polyamid der Firma Weidmüller, das bei vielen Leiterplatten-Anschlussklemmen zur Energie- und Signalübertragung zum Einsatz kommt. Die IEC 60695-2-13 beschreibt die Glühdrahtprüfung an Prüfplatten sowie die Prüfdurchführung und -bewertung. Aus dem Ergebnis leitet sich die Glühdrahtentzündungstemperatur GWIT (Prüfplatte, < 5 s) ab. Die IEC 60695-11-10 definiert die Klassifizierung der Brennbarkeit von Isolierstoffen in V-0, V-1 und V-2.
 |
| Bild 3: Glühdrahttest an einer Prüfplatte mit einer Temperatur von T= 850 °C (Bild: Weidmüller) |
Elektrische Verbindungen qualifizieren
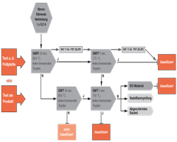
Es gibt zwei Möglichkeiten, elektrische Verbindungen für diese Art der Applikation zu befähigen: Zum einen über die Qualifizierung der Kunststoffe an definierten Prüfplatten. Wenn die Ergebnisse der Glühdrahtprüfung an Prüfplatten (GWFI und GWIT) nicht vorliegen, kann eine Qualifizierung auch über die Glühdrahtprüfungen am fertigen Produkt erfolgen. Im ersten Schritt muss dabei geprüft werden, ob eine stromführende Verbindung mit I ≥ 0,2 A vorliegt. Danach kann die Qualifizierung des Isolierstoffes vorgenommen werden. Idealerweise findet man den GWIT und GWFI in den UL-Angaben der „Yellow Card“, dem Beipackzettel des verwendeten Isolierstoffes, vor. Alternativ kann ein entsprechender VDE-Nachweis über den Kunststofflieferanten angefordert werden. In jedem Fall müssen die für die elektrische Verbindungstechnik eingesetzten Elemente einen Glühdrahttest am Produkt (GWT) mit T = 850 °C erfolgreich bestanden oder eine bestimmte Glühdrahtentflammbarkeitszahl GWFI erreicht haben. Nur mit dieser Grundvoraussetzung kann Schritt zwei mit T = 750 °C bei der Produktprüfung und T = 775 °C beim Prüfplattentest erfolgen. Die Anforderungen der IEC 60335 sind erfüllt, wenn die Glühdrahtprüfung nach IEC60695-2-11 am Produkt mit 850 °C (GWT 30 s) und die Glühdrahtprüfung am Produkt mit 750 °C (GWT 2 s) bestanden sind. Bei dem Test an der Prüfplatte müssen ein GWFI von ≥ 850 und ein GWIT von ≥ 775 vorliegen. Erst wenn beide Werte vorhanden sind, werden auch hier die Anforderungen erfüllt. Darüber hinaus müssen die Kunststoffe generell eine Kugeldruckfestigkeit von mindestens 125 °C nach IEC 60659-10-2 vorweisen.
 |
| Bild 4: Überblick der Qualifizierung von Leiterplatten-Anschlusskomponenten und Isolierstoffen (Bild: Weidmüller) |
Was passiert, wenn der erste Schritt der beschriebenen Glühdrahtprüfung zwar erfolgreich durchlaufen wurde, der zweite Schritt jedoch nicht bestanden wird? Hier erlaubt die Norm nachfolgende Ausweichmöglichkeit zur Qualifizierung: Die Glühdrahtprüfung am Produkt wurde mit einer Temperatur von 850 °C, welche für 30 s anlag, bestanden. Alternativ zur zweiten Prüfung, bei der die Glühdrahtprüfung am Produkt mit einer mehr als 2 s anhaltenden Flamme durchgeführt wird, kann zur Qualifizierung die sogenannte Nadelflammprüfung angewandt werden. Eine Nadelflammprüfung am Fertigteil muss nicht erfolgen, sofern das Material bereits nach UL 94 in die Klasse V-0 eingeordnet ist. Der Kunststoff gilt dann bereits als qualifiziert. Wichtig ist: Der Analogieschluss von der Prüfplatte (GWFI) auf das Fertigteil (GWT) ist nur dann zulässig, wenn die Vorzugsdicke der Prüfplatte um nicht mehr als +/- 0,1 mm gegenüber der Dicke des zu beurteilenden Fertigteiles abweicht. Das wird bei Leiterplatten-Anschlussklemmen und -steckverbindern über die UL-Angaben in den „Yellow Cards“ der verwendeten Kunststoffe gewährleistet.
Fazit
Die Berücksichtigung der erhöhten Sicherheitsanforderungen gemäß der „Hausgerätenorm“ IEC 60335-1 gewinnt zunehmend an Bedeutung. Die Herausforderung liegt darin, ein nicht brennbares, isolierbares Material einzusetzen, welches halogenfrei ist, eine hohe und dauerhafte Gebrauchstemperatur erlaubt und gleichzeitig den erhöhten Anforderungen an Feuer- und Wärmebeständigkeit gerecht wird. Weidmüller bietet ein umfangreiches Produktprogramm von mehr als 12.000 Leiterplatten-Steckverbindern und -anschlussklemmen der Produktreihen Omnimate Signal und Omnimate Power. Alle Produkte sind bis ins Detail auf die speziellen Bedarfe von Geräteherstellern zugeschnitten.
Literaturquellen
VDE 0700, Teil 1 2003-07 DIN EN 60335-1, Sicherheit elektrischer Geräte für den Hausgebrauch und ähnliche Zwecke
Prüfung mit dem Glühdraht gemäß IEC. 60695-2, EN 60695-2.
VDE 0022:2008-08 - NORMEN - VDE VERLAG, Satzung für das Vorschriftenwerk des VDE Verband der Elektrotechnik Elektronik Informationstechnik e. V.
Weidmüller Katalog 2, 2011 bis 20112, OMNIMATE – Geräteanschlusstechnik und Elektronikgehäuse